徐祖杰副教授研究成果在《Free Radical Biology and Medicine》发表
我院徐祖杰副教授的研究论文《Exercise training ameliorates high-fat diet-induced skeletal muscle atrophy and ferroptosis via downregulation of STING》在《Free Radical Biology and Medicine》期刊在线发表。《Free Radical Biology and Medicine》是自由基生物学与医学领域的国际权威期刊,专注于氧化还原生物学、自由基在生理与病理过程中的作用及其与疾病的关系,该期刊被SCIE(Science Citation Index Expanded)数据库收录,为JCR-Q1,中科院2区Top期刊,影响因子为8.2。我院教师徐祖杰副教授为该论文的第一作者和独立通讯作者,太原理工大学体育与健康工程学院为第一署名单位。
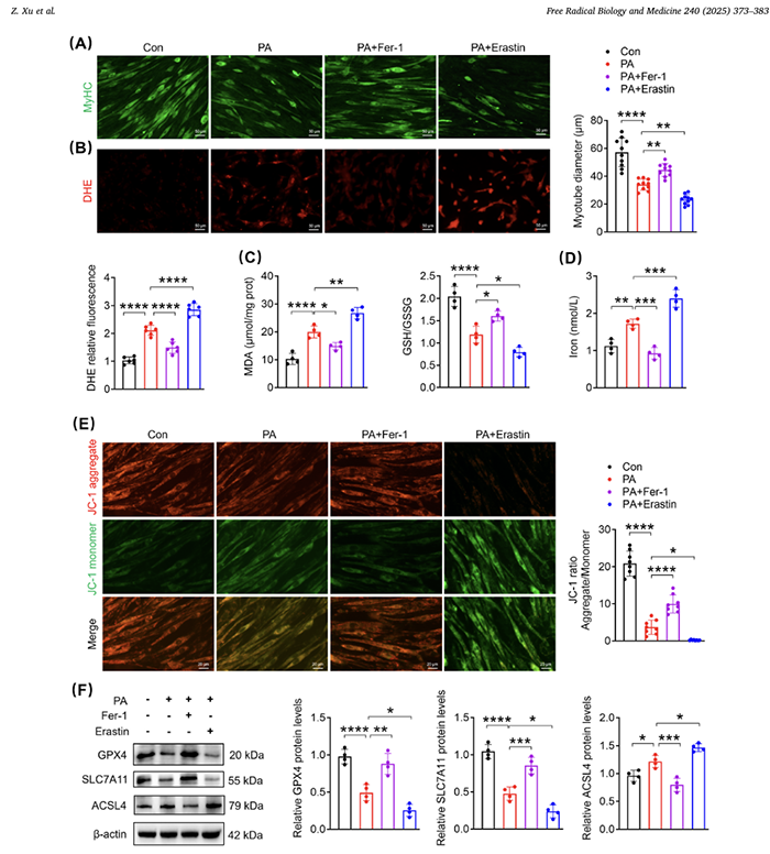
该研究系统探讨了运动训练改善高脂饮食诱导的骨骼肌萎缩的作用机制。研究发现,运动训练通过抑制高脂饮食小鼠骨骼肌STING蛋白表达,减轻脂质过氧化相关的铁死亡,进而改善肌肉萎缩。通过体内外实验证实,STING是运动训练发挥骨骼肌保护作用的关键因子,其药理学抑制与运动训练在缓解肌肉萎缩与铁死亡方面具有协同效应。该研究首次揭示了STING/铁死亡轴在运动干预肥胖性肌少症中的关键作用,为运动防治代谢性肌肉萎缩提供了新的理论依据和潜在治疗靶点。
该工作得到了山西省基础研究计划资助项目(202403021212188)和山西省2024年度研究生教育创新计划项目(2024KY208)的支持。
作者简介:
徐祖杰:博士,太原理工大学体育与健康工程学院副教授,主要研究方向为运动代谢调控。
马哲莹:太原理工大学体育与健康工程学院硕士研究生,主要研究方向为运动生理学。
任慧倩:太原理工大学体育与健康工程学院硕士研究生,主要研究方向为运动生理学。
杨雅茗:太原理工大学体育与健康工程学院本科生,主要研究方向为体育教育。
赵晓琴:博士,太原理工大学体育与健康工程学院副教授,硕士生导师,主要研究方向为运动生理学。
潘收:陕西师范大学体育学院硕士研究生,主要研究方向为运动生理学。
唐杰:陕西师范大学体育学院博士研究生,主要研究方向为运动生理学。
张冰:博士,清华大学体育部长聘教授,博士生导师,主要研究方向为运动生理学。



初审:吉丽慧
复审:王君杰
终审:张美珍



